2026华师大版七年级科学下册电子课本(新教材高清PDF版)
创始人
2026-02-02 10:16:50
0

新学期新变化,初一下册科学教材将更注重知识融合与实际应用!为帮助初中阶段师生家长预览复习,我们特将2026华师大版七年级科学下册电子课本(高清版)整理出来,希望可以为大家做好新学期铺垫。

如需全套初中电子课本PDF版,请关注公众号“学习方法君”(ID:xuexiffj)回复:“电子课本

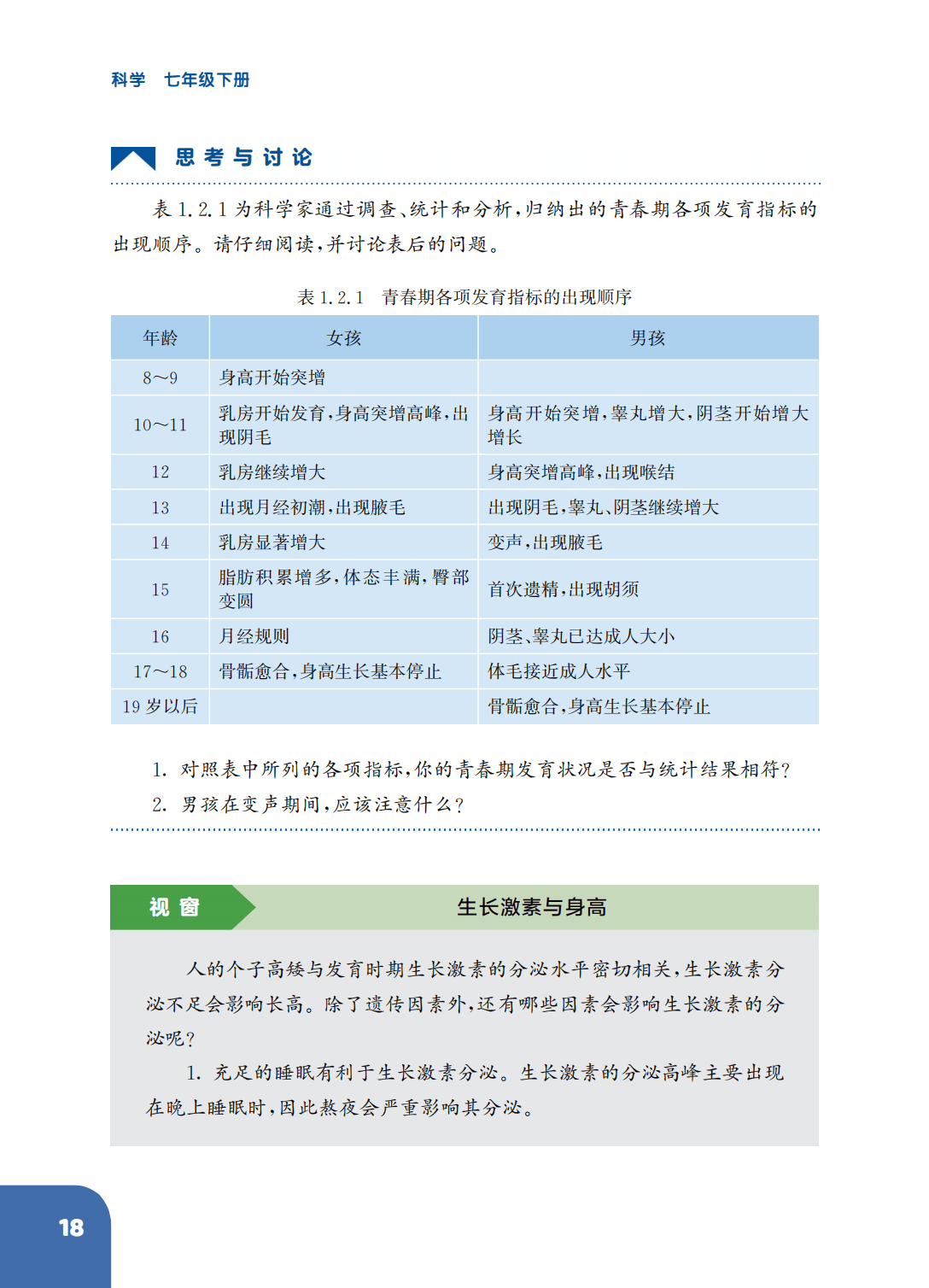
华师大版七年级科学下册电子课本图片版在线阅读

2026华师大版七年级科学下册电子课本(新教材高清PDF版)就为您介绍到这里,资源来源于网络,仅为学习交流之目的进行分享,其版权均归原出版社及作者所有。

相关内容

热门资讯

东盟与中日韩地区预计经济增长,... 2026年4月6日,东盟与中日韩宏观经济研究办公室发布年度报告《2026年东盟与中日韩区域经济展望》...
2026 年 PCB 和 PC... 进入 2026 年,印刷电路板制造行业面临更为严峻的环境合规挑战与技术迭代压力。随着电子终端市场对绿...
微软Win11将引入“功能标志... IT之家 4 月 6 日消息,Windows 11 的设置应用中将新增一个“功能标志(Feature...
全自动电位滴定分析仪测试,第三... 全自动电位滴定分析仪:高精度分析的核心利器 全自动电位滴定分析仪是集成了现代传感器技术、微电子控制...
第三方保险丝与断路器电流测试实... 第三方保险丝与断路器电流测试实验检测报告 一、检测范围 本次检测范围涵盖常见的低压电气保护元件,...
特斯拉D3芯片亮相,专为太空算... IT之家 4 月 5 日消息,据 not a tesla app 报道,在奥斯汀举行的具有里程碑意义...
中颖电子:销售额及销量主要是市... 证券之星消息,中颖电子(300327)04月05日在投资者关系平台上答复投资者关心的问题。 投资者提...
国家移民管理局:4月15日起启... 国家移民管理局:4月15日起启用电子边境管理区通行证 4月2日,国家移民管理局发布关于启用电子边境...
尚纬股份中标:高温超导缆绞缆试... 证券之星消息,根据天眼查APP-财产线索数据整理,根据核工业西南物理研究院4月2日发布的《高温超导缆...