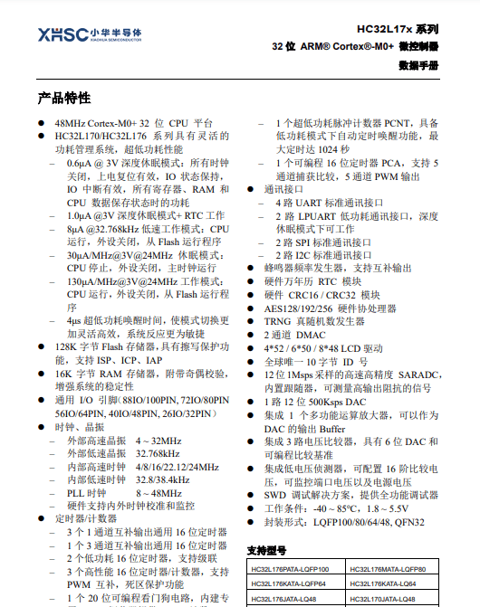
HC32L176KATA-LQFP64 是一款由华大半导体(HDSC)推出的基于ARM Cortex-M0+内核的32位超低功耗微控制器,广泛应用于智能家居、便携式设备及工业控制领域。
核心参数概览:
CPU内核:ARM Cortex-M0+,最高主频 48MHz
存储容量:128KB Flash(支持ISP/ICP/IAP),16KB RAM(带奇偶校验)
工作电压:1.8V ~ 5.5V,宽压设计适应多种供电环境
I/O引脚数:56个通用IO(对应LQFP64封装)
ADC/DAC:
12位1Msps高速SAR ADC,内置跟随器,可测高阻抗信号
1路12位500Ksps DAC,集成运放输出缓冲
定时器系统:
3个1通道互补输出通用16位定时器
1个3通道互补输出通用16位定时器
支持PWM互补与死区保护
1个20位可编程看门狗定时器(内置10kHz振荡器)
1个超低功耗脉冲计数器PCNT,最大定时达1024秒
安全与加密模块:
硬件 AES-128/192/256加密协处理器
TRNG真随机数发生器
硬件CRC16/CRC32校验
全球唯一 10字节ID号
低功耗性能:
深度休眠模式:0.6μA @3V(所有时钟关闭,RAM保持)
深度休眠+RTC工作:1.0μA @3V
低速工作模式:8μA @32.768kHz
工作模式:130μA/MHz @3V
唤醒时间仅 4μs,实现快速响应
封装形式:LQFP64(10×10mm),脚间距0.5mm,适合标准贴片工艺
主要应用场景:
智能家居控制:如智能门锁、温控器、照明系统等,得益于其低功耗和LCD驱动能力
便携式测量设备:血糖仪、电子秤、环境监测仪等,利用其高精度ADC与长续航优势
工业传感器节点:数据采集终端、无线传感网络前端,发挥其抗干扰与稳定运行特性
消费类电子产品:电子玩具、智能穿戴配件、小家电主控
LCD显示设备:支持 4×52/6×50/8×48段LCD驱动,适用于带屏仪表、多功能面板


下一篇:安嘉电阻焊厂家