最近荣耀亲选推出了一款100W自带线快充移动电,这款产品拥有自带线充电宝的便携便用优点,而且USB-C自带线还是编织线设计,不仅更加美观耐用,作为挂绳更是无惧拉扯。
除USB-C自带线外,产品还配置有1A1C快充接口,支持100W PD快充以及100W SCP超级快充,满足华为、荣耀品牌手机快充需求,同时也能为笔记本电脑进行大功率快充,20000mAh大容量保证续航。
此外产品也通过了国家CCC强制认证,可携带上飞机,让用户出行不受限。下面充电头网就带来这款新品的详细拆解,一起来看看产品内部的用料和设计。

包装盒正面印有产品品牌、名称、外观、20000mAh容量以及可携带上飞机标识。

背面印有产品三大卖点、规格参数以及制造商信息等。

包装盒上参数特写,下面到产品实物展示环节再介绍。

包装内含移动电源以及使用说明书。

荣耀亲选100W自带线移动电源采用PC阻燃材质塑料外壳,边缘过渡圆润,全机身金属喷漆处理,钛金配色整体高级感十足。

机身正面印有100W SuperCharge。

100W SuperCharge丝印特写。

顶部配置1A1C快充接口,同时左侧还设有USB-C自带线。

侧面设有金属锁扣和收纳槽,用于固定线缆起到当提绳作用,方便悬挂或手持。

USB-C自带线采用编织线设计,更加抗拉耐用。

另一侧配置电源键和LED电量指示灯。

电量指示灯亮蓝光。

当使用充电宝给设备进行快充时,最左侧指示灯亮绿光进行快充状态提示。

机身背面印有产品参数信息。

产品参数特写
型号:QHL-PB06
额定容量:12500mAh(5V2A+5V2A)
锂电池容量/能量:5000mAh*4颗/77.4Wh
输入IN1/IN2:5/9/12/15V3A、20V3.25A、11V6A、20V3.3A
输出OUT1/OUT2:5/9/12/15V3A、20V5A(MaX)、5.5-10V6.6A、10-11V6A、11-20V5A
输出OUT3:5V3A、9V2A、12V1.5A、5.5-10V6.6A、10-11V6A、11-20V5A
输出OUT1+OUT2+OUT3:5V2A+5V2A+5V2A
制造商:深圳市乔威电源有限公司

移动电源通过了国家CCC认证。

实测充电宝机身长度为126.26mm。

宽度为73.12mm。

厚度为29.05mm。

另外测得USB-C自带线长度约为18cm。

移动电源拿在手上的大小直观感受。

另外测得产品重量约为364g。

测得USB-C自带线输出支持QC3.0、FCP、SCP、PD3.0、DCP充电协议。

PDO报文显示还具备5V3A、9V3A、12V3A、15V3A、20V5A五组固定电压档位。

测得USB-C口兼容协议和USB-C自带线的相同。

此外PDO报文也一样。

最后测得USB-A口支持QC3.0、FCP、SCP、DCP充电协议。

使用移动电源USB-C自带线给荣耀Magic7 RSR充电,测得充电功率约为64.62W。

将移动电源外壳拆开,采用卡扣固定封装。

内部电芯上贴有保护泡棉,前端焊接一块小板。

电芯前端设有热敏电阻进行温度监控,PCB板使用螺丝进行固定。

将PCB主板和电芯取出分离,底部对应PCB板处设有黑色塑料板以及支撑柱。

电池组通过镍片与前端锂电保护板点焊连接。

锂电保护板正面设有电保护芯片、锂电保护管以及均衡电路,并且打胶水进行保护。

将电池组与锂电保护小板完全分离,板子背面无器件。

电池组由四块聚合物锂电池组成,完全分离后观察发现料号一样。

电芯来自FHE风华新能源,型号FHPS576477P,标称电压3.87V,容量5000mAh,能量19.35Wh,电芯通过了国家CCC认证。

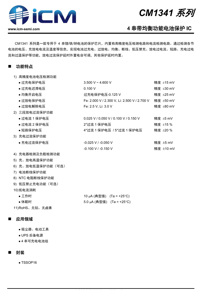
电池保护芯片来自iCM创芯微,型号CM1341-QAT,这是一款专用于4串锂离子/磷酸铁锂电池的保护芯片,内置有高精度电压检测电路和电流检测电路。

通过检测各节电池的电压、充放电电流及温度等信息,实现电池过充电、过放电、均衡、断线、低压禁充、放电过电流、短路、充电过电流和过温保护等功能,放电过流保护延时外置电容可调,其他保护延时内置。

锂电保护管来自TUOFENG拓锋,型号TF040N03N,NMOS管,耐压30V,导阻4.7mΩ,采用PDFNWB5*6-8L封装。

均衡电路特写。

主控PCB板正面设有同步升降压控制器、同步升降压开关管、升降压电感、滤波固态电容等器件,芯片以及电容打胶保护。

背面设有协议芯片、同步升降压开关管以及各接口的VBUS开关管,左下角还焊接一颗热敏电阻用于监控电芯温度。

同步升降压控制器来自南芯科技,型号SC1815A,采用QFN32封装。

同步升降压开关管来自拓锋,型号TF030N03NG,NMOS管,耐压30V,导阻3.6mΩ,采用PDFNWB5*6-8L封装。

另一颗拓锋TF030N03NG同步升降压开关管特写。

第四颗拓锋TF030N03NG同步升降压开关管布局在主板正面。

升降压电感打胶加固。

滤波固态电容来自永铭,规格为25V220μF。

另一颗料号相同。

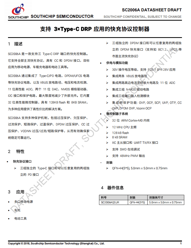
协议芯片采用南芯科技SC2006A,这是一款支持三Type-C DRP端口的快充控制器。芯片支持全部主流快充协议,具有CC和DPDM接口,目标应用为移动电源、车载充电器和电动工具等。
SC2006A通过集成了Type-C/PD电路,DPDM/UFCS电路等快充协议电路,以及VBUS放电路径、电压和电流检测、11位高性能ADC、两个11位DAC、NMOS栅极驱动器、I2C接口和保护电路,最大限度地减少了外部元件。

SC2006A内置32位高性能微控制器,具有128KB flash和8KB SRAM,为多种应用提供了高性价比的解决方案。SC2006A还支持多种保护机制,包括过压保护、欠压保护、过流保护、短路保护、过温保护、DPDM过压保护、CC过压保护、VCONN过压/过流/短路保护等,从而有效确保系统稳定可靠运行。

USB-C自带线的VBUS开关管来自拓锋,型号TF030N03M,NMOS管,耐压30V,导阻3mΩ,采用PDFN3333-8L封装。

USB-C口的VBUS开关管也是采用拓锋TF030N03M。

USB-A口的VBUS开关管也是采用拓锋TF030N03M。

热敏电阻特写。

LED指示灯特写。

全部拆解一览,来张全家福。

最后附上荣耀亲选100W自带线移动电源的核心器件清单,方便大家查阅。
荣耀亲选100W自带线移动电源机身设计圆润,拥有摩卡、钛金两种配色,整体质感不错。产品配置USB-C自带线以及1C1A接口,支持三设备同时充。并且接口支持最高100W PD/SCP快充,可为荣耀、华为、苹果等平台的手机、平板、笔记本电脑等设备快速充电。此外针对智能穿戴等小设备设计开发了小电流模式,低功率输出,温柔充电不伤机。
充电头网通过拆解了解到,产品电池组采用风华新能源聚合物电芯,并使用创芯微CM1341-QAT锂电保护方案进行保护,设有热敏电阻进行温度监控。主板上使用南芯科技SC1815A电源管理芯片搭配SC2006A协议芯片控制自带线和1A1C接口输入/输出。锂电保护管、同步升降压开关管、VBUS开关管均来自拓锋。此外板子上芯片、电容等器件打胶保护。