2026新教材人教版高中地理必修一电子课本(PDF高清版)
创始人
2025-12-10 12:10:32
0

为了帮助高中生自主预习与有效复习,我们整理了2026新教材人教版高中地理必修一电子课本,教材突出跨学科思维与实际应用能力的培养,下面以图片的形式呈现给大家,希望可以帮助到大家。

如需全套高中电子课本PDF版,请关注公众号“学霸书包”(ID:k12ziliao)回复:“电子课本

人教版高中地理必修一电子课本在线阅读

《2026新教材人教版高中地理必修一电子课本》就为您介绍到这里,资源来源于网络,仅为学习交流之目的进行分享,其版权均归原出版社及作者所有。

相关内容

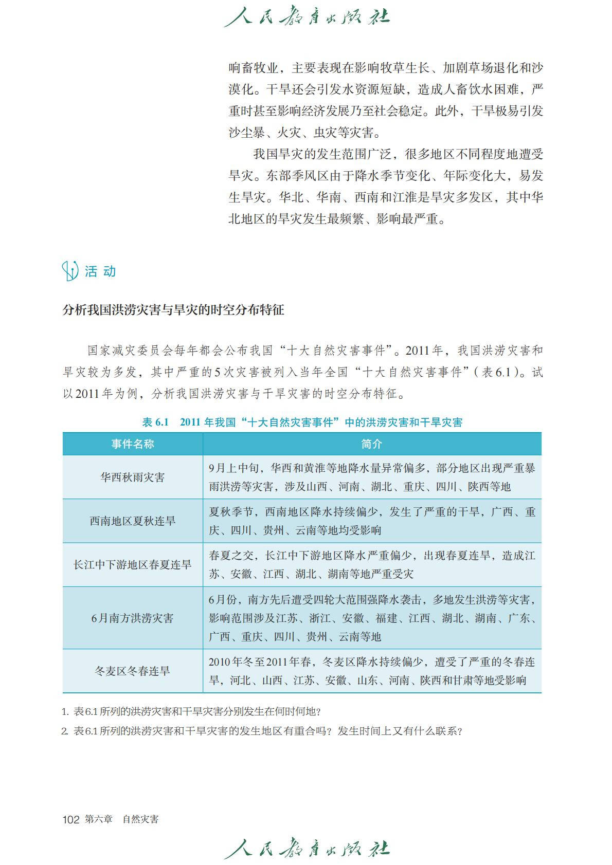
热门资讯

北京航天微电申请基于混合结构的... 国家知识产权局信息显示,北京航天微电科技有限公司申请一项名为“一种基于混合结构的三次谐波抑制薄膜微带...
IGBT、普通三极管、MOS管... 在电力电子、工控、电源、新能源等领域,三极管、MOS管、IGBT是最常见的三种核心半导体器件,很多工...
武汉新芯申请半导体器件专利,提... 国家知识产权局信息显示,武汉新芯集成电路股份有限公司申请一项名为“半导体器件”的专利,公开号CN12...
3月11日御银股份(00217... 证券之星消息,御银股份3月11日涨停收盘,收盘价9.25元。该股于10点38分涨停,未打开涨停,截止...
世运电路:2025年6月泰国工... 每经AI快讯,有投资者在投资者互动平台提问:贵司泰国基地不仅仅是国内产能的补充,更是贵司承接海外客户...
燕东微:国家集成电路基金累计减... 每经AI快讯,燕东微(SH 688172,收盘价:41.2元)3月11日晚间发布公告称,公司于近日收...
英飞凌申请具有反向旋转电路路径... 国家知识产权局信息显示,英飞凌科技奥地利有限公司申请一项名为“具有反向旋转电路路径的电路”的专利,公...
超级电容板块3月11日跌0.3... 证券之星消息,3月11日超级电容板块较上一交易日下跌0.31%,东阳光领跌。当日上证指数报收于413...
大东南:公司的电容膜及光学膜暂... 证券之星消息,大东南(002263)03月11日在投资者关系平台上答复投资者关心的问题。 投资者提问...
光轮智能完成10亿融资:新希望... 雷递网 乐天 3月11日 光轮智能完成10亿元A++及A+++轮融资。本轮融资引入多家产业场景方及财...