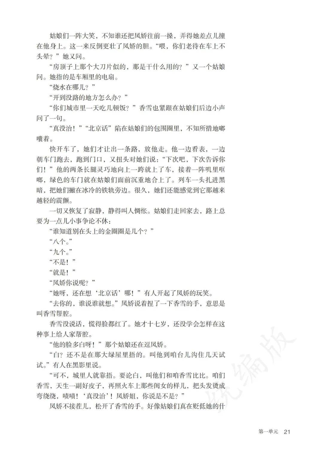
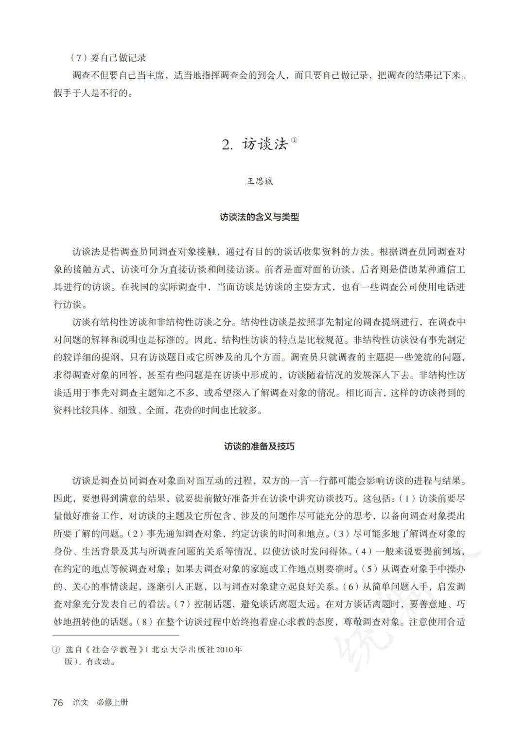
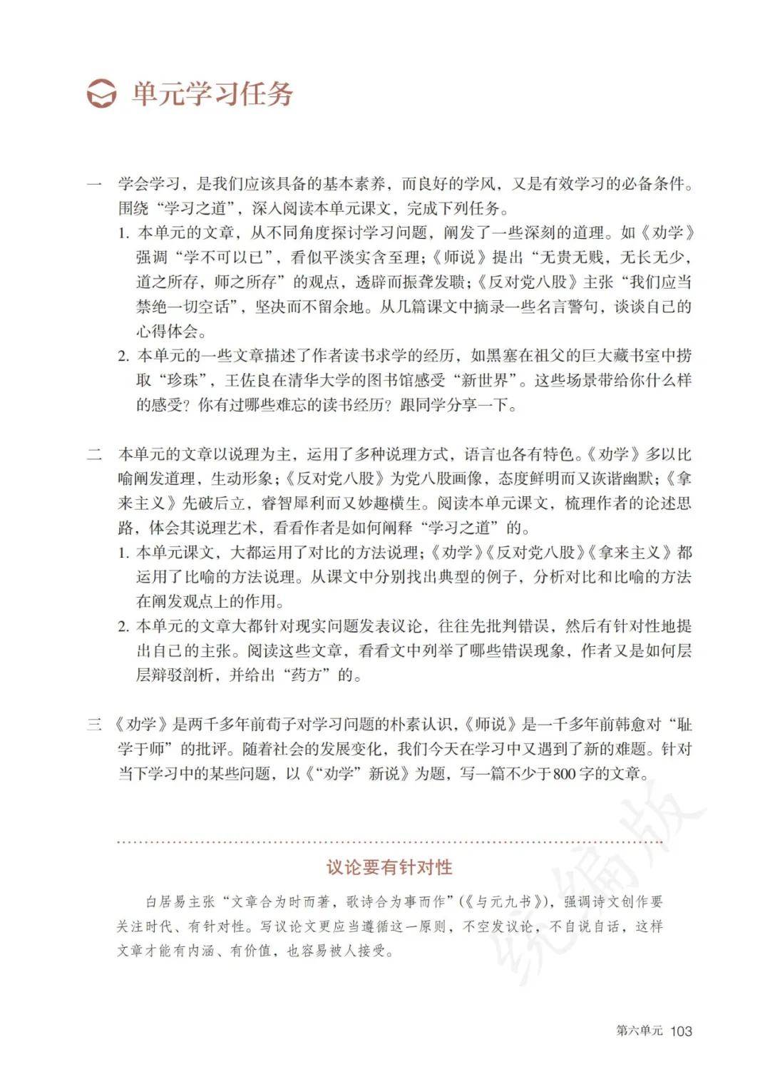
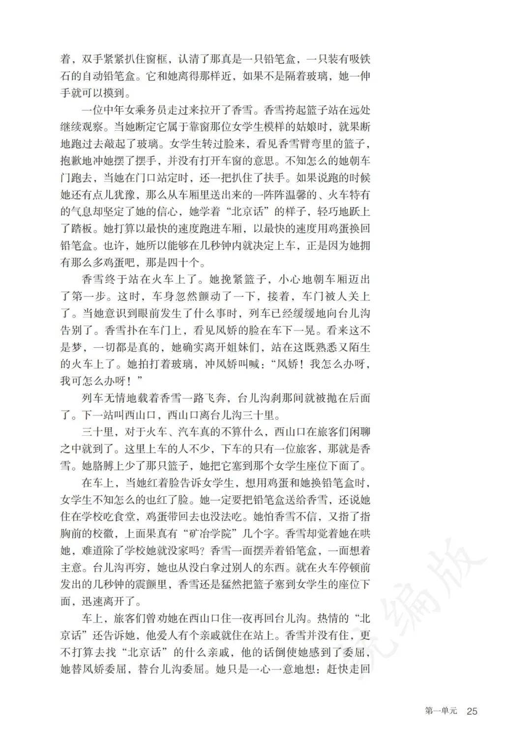
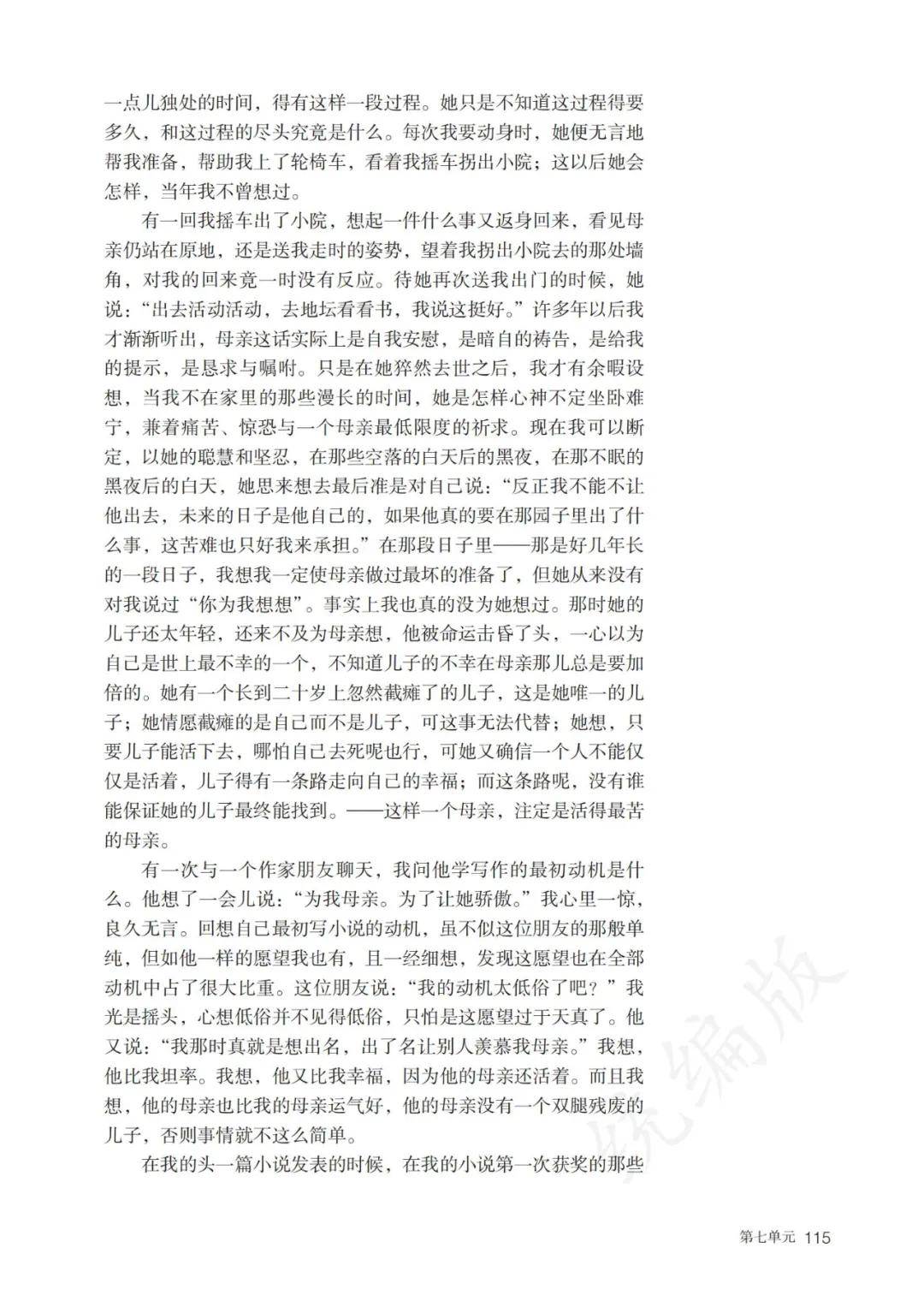
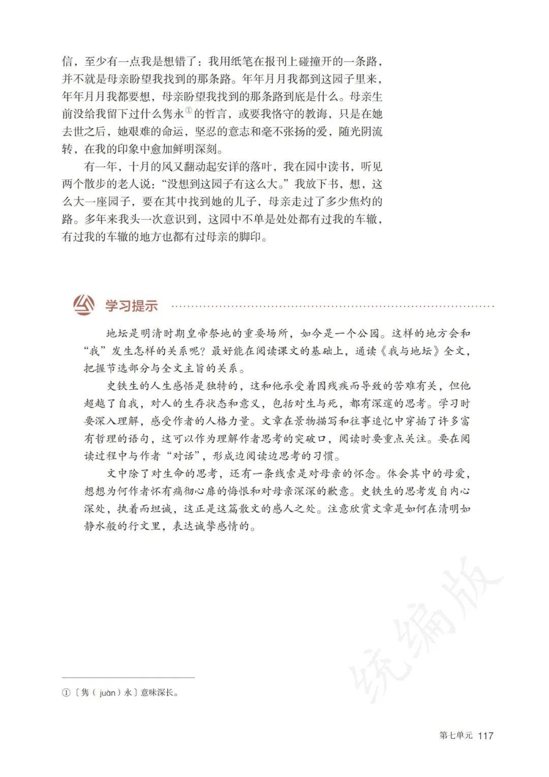
2026新教材人教版高中语文必修上册电子课本(PDF高清版)
创始人
2025-12-02 12:11:05
0

为帮助高中生做好假期预习与课后复习,我们整理了2026新教材人教版高中语文必修上册电子课本,教材突出跨学科思维与实际应用能力的培养,下面以图片的形式呈现给大家,希望可以帮助到大家。

如需全套高中电子课本PDF版,请关注公众号“学霸书包”(ID:k12ziliao)回复:“电子课本

人教版高中语文必修上册电子课本在线阅读

《2026新教材人教版高中语文必修上册电子课本》就为您介绍到这里,资源来源于网络,仅为学习交流之目的进行分享,其版权均归属原始出版社及作者所有。

相关内容

热门资讯

京东方申请发光器件及显示面板专... 国家知识产权局信息显示,京东方科技集团股份有限公司申请一项名为“发光器件及显示面板”的专利,公开号C...
71岁上海爷叔和“小姑娘”网恋... 71 岁的上海爷叔 面对20多岁清纯美女的甜言蜜语 以为谈着甜到齁的 “忘年恋” 没想到 转头就被拖...
芯瞳半导体申请GPU、数据访存... 国家知识产权局信息显示,芯瞳半导体技术(厦门)有限公司申请一项名为“GPU、数据访存方法、介质及程序...
福洋电子取得电源适配器背面芯片... 国家知识产权局信息显示,东莞市福洋电子有限公司取得一项名为“电源适配器背面芯片散热结构”的专利,授权...
超睿科技首款芯片入选2025年... 硬核实力认证,刷新高性能RISC-V新未来 近日,在2025 RISC-V产业发展大会暨RDSA国...
卓斌电子取得硅麦克风芯片安装定... 国家知识产权局信息显示,深圳卓斌电子有限公司取得一项名为“硅麦克风芯片安装定位设备”的专利,授权公告...
嘉兴库里智能科技取得一种电力驱... 国家知识产权局信息显示,嘉兴库里智能科技有限公司取得一项名为“一种电力驱动的电磁屏蔽箱结构”的专利,...
长江汽车电子取得高速推挽驱动输... 国家知识产权局信息显示,浙江长江汽车电子有限公司取得一项名为“一种高速推挽驱动输出的纯硬件电路”的专...
HDS缩小体电容22UF50V... 产品名:贴片铝电解电容器 系列/类型:HDS(两极) 工作温度范围-55~105 ℃ 尺寸⌀ D5m...
菲尔自动化取得光电开关保护装置... 国家知识产权局信息显示,菲尔自动化技术(天津)有限公司取得一项名为“一种光电开关保护装置”的专利,授...