2026鲁科版高中物理必修三电子课本(PDF高清版)
创始人
2025-12-14 23:35:22
0

为了帮助高中生自主预习与有效复习,我们整理了2026新教材鲁科版高中物理必修三电子课本,教材突出跨学科思维与实际应用能力的培养,下面以图片的形式呈现给大家,希望可以帮助到大家。

如需全套高中电子课本PDF版,请关注公众号“学霸书包”(ID:k12ziliao)回复:“电子课本

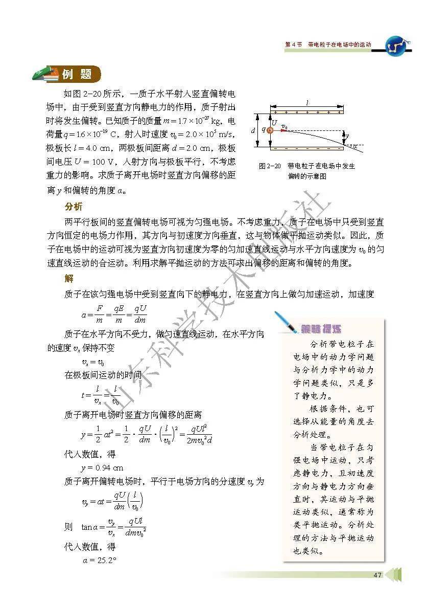
鲁科版高中物理必修三电子课本在线阅读

《2026新教材鲁科版高中物理必修三电子课本》就为您介绍到这里,资源来源于网络,仅为学习交流之目的进行分享,其版权均归原出版社及作者所有。

相关内容

热门资讯

12月16日内地科技50R(港... 证券之星消息,12月16日,内地科技50R(港币)(483004)指数报收于2881.17点,跌1....
12月16日深港通50(港币)... 证券之星消息,12月16日,深港通50(港币)(983092)指数报收于1944.98点,跌1.43...
消息称国内移动电源公司正浩考虑... IT之家 12 月 16 日消息,据彭博社今日报道,知情人士透露,移动电源公司正浩考虑在美国进行首次...
科华数据:可为航空航天事业提供... 有投资者在互动平台向科华数据提问:“公司在商业航天领域有哪些业务?” 针对上述提问,科华数据回应称:...
科华数据:可为航空航天提供电源... 证券之星消息,科华数据(002335)12月16日在投资者关系平台上答复投资者关心的问题。 投资者:...
一用一备恒电位仪的故障排查 一用一备恒电位仪故障排查指南 一、排查原则 1. 先外部后内部:优先检查外部接线、电源、参比电极等,...
AI驱动半导体持续高景气 专家... 12月13日,由“申湘汇”平台主办、湘沪两地20余家龙头企业联合协办的“申湘汇2026年度盛会”在上...
股票行情快报:中富电路(300... 证券之星消息,截至2025年12月16日收盘,中富电路(300814)报收于71.5元,下跌2.35...
中国电子信息博览会将设八大展区... 中新网深圳12月16日电 (记者 索有为)记者从中国电子信息博览会组委会16日在深圳举行的新闻发布会...
七彩化学:子公司光敏剂原料已量... 证券之星消息,七彩化学(300758)12月15日在投资者关系平台上答复投资者关心的问题。 投资者提...