2026新教材冀教版高中英语选择性必修二电子课本(PDF高清版)
创始人
2025-12-12 10:09:56
0

为了帮助高中生自主预习与有效复习,我们整理了2026新教材冀教版高中英语选择性必修二电子课本,教材突出跨学科思维与实际应用能力的培养,下面以图片的形式呈现给大家,希望可以帮助到大家。

如需全套高中电子课本PDF版,请关注公众号“学霸书包”(ID:k12ziliao)回复:“电子课本

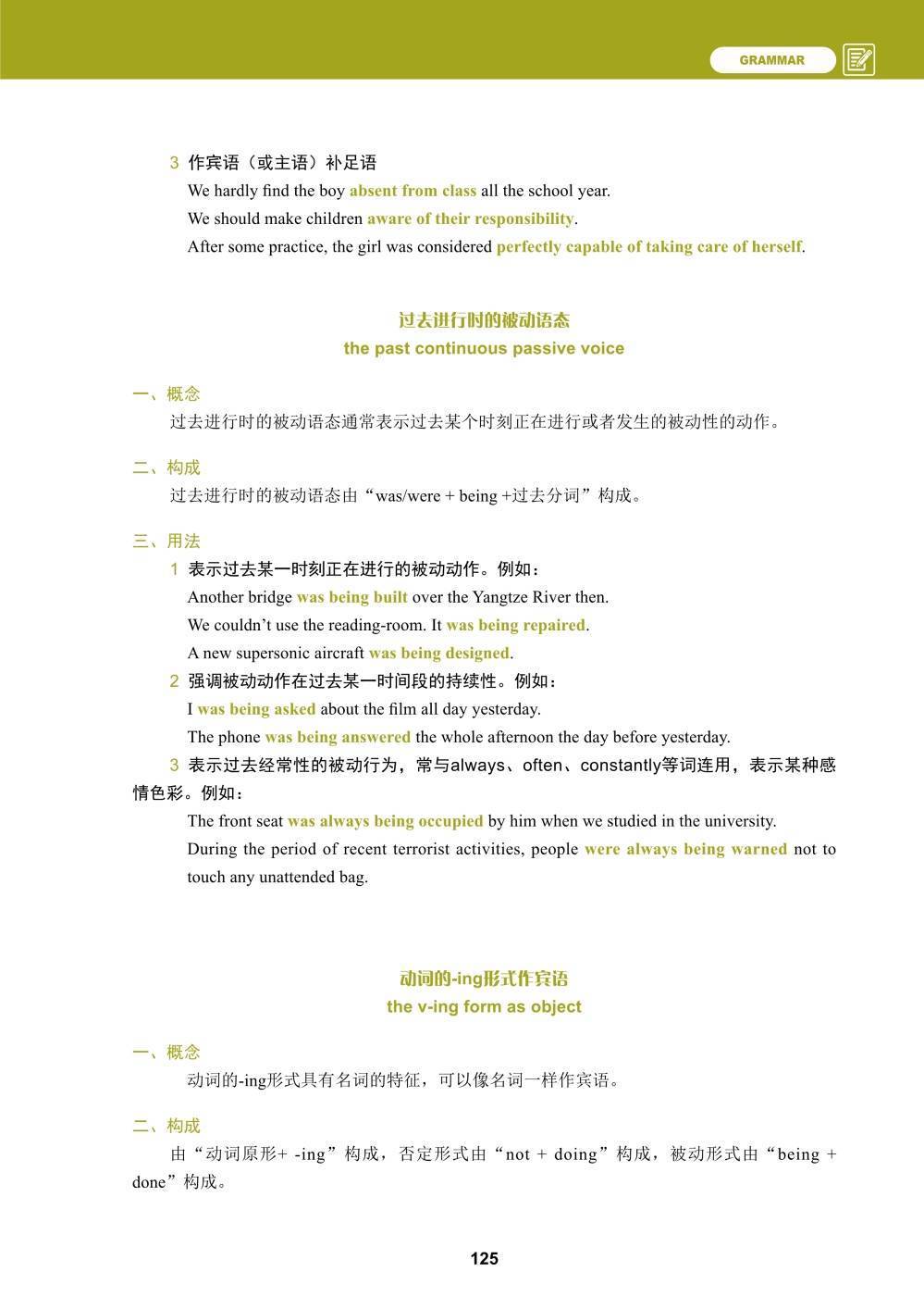
冀教版高中英语选择性必修二电子课本在线阅读

《2026新教材冀教版高中英语选择性必修二电子课本》就为您介绍到这里,资源来源于网络,仅为学习交流之目的进行分享,其版权均归原出版社及作者所有。

相关内容

热门资讯

世运电路(603920)12月... 证券之星消息,截至2025年12月11日收盘,世运电路(603920)报收于39.3元,下跌4.12...
全国集成电路领域唯一,九峰山实... 12月11日,工业和信息化部召开中试创新发展座谈会,公布首批国家级制造业中试平台名单,九峰山实验室化...
龙腾光电:12月11日融资买入... 证券之星消息,12月11日,龙腾光电(688055)融资买入195.2万元,融资偿还71.09万元,...
新光光电(688011)12月... 证券之星消息,截至2025年12月11日收盘,新光光电(688011)报收于44.55元,下跌3.6...
汉得信息:暂不涉及传感器的研发... 有投资者在互动平台向汉得信息提问:“贵司主要从事传感器及其应用系统的研发与生产。请问在传感器外壳及其...
PCB板块盘初调整,超声电子触... 钛媒体App 12月12日消息,PCB板块盘初调整,超声电子触及跌停,骏亚科技、本川智能、菲利华、澳...
Pinterest将收购tvS... 图片分享平台Pinterest宣布,将收购联网电视效果广告平台tvScientific。该交易将把t...
南网数字(301638.SZ)... 格隆汇12月12日丨南网数字(301638.SZ)在投资者互动平台表示,公司量子传感器目前主要应用在...
2026新教材冀教版高中英语选... 为了帮助高中生自主预习与有效复习,我们整理了2026新教材冀教版高中英语选择性必修二电子课本,教材突...
天奥电子(002935)12月... 证券之星消息,截至2025年12月11日收盘,天奥电子(002935)报收于19.45元,上涨1.5...