2026新教材人教B版高中数学必修一电子课本(PDF高清版)
创始人
2025-12-04 10:39:40
0

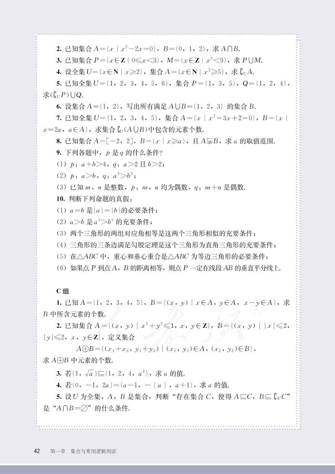
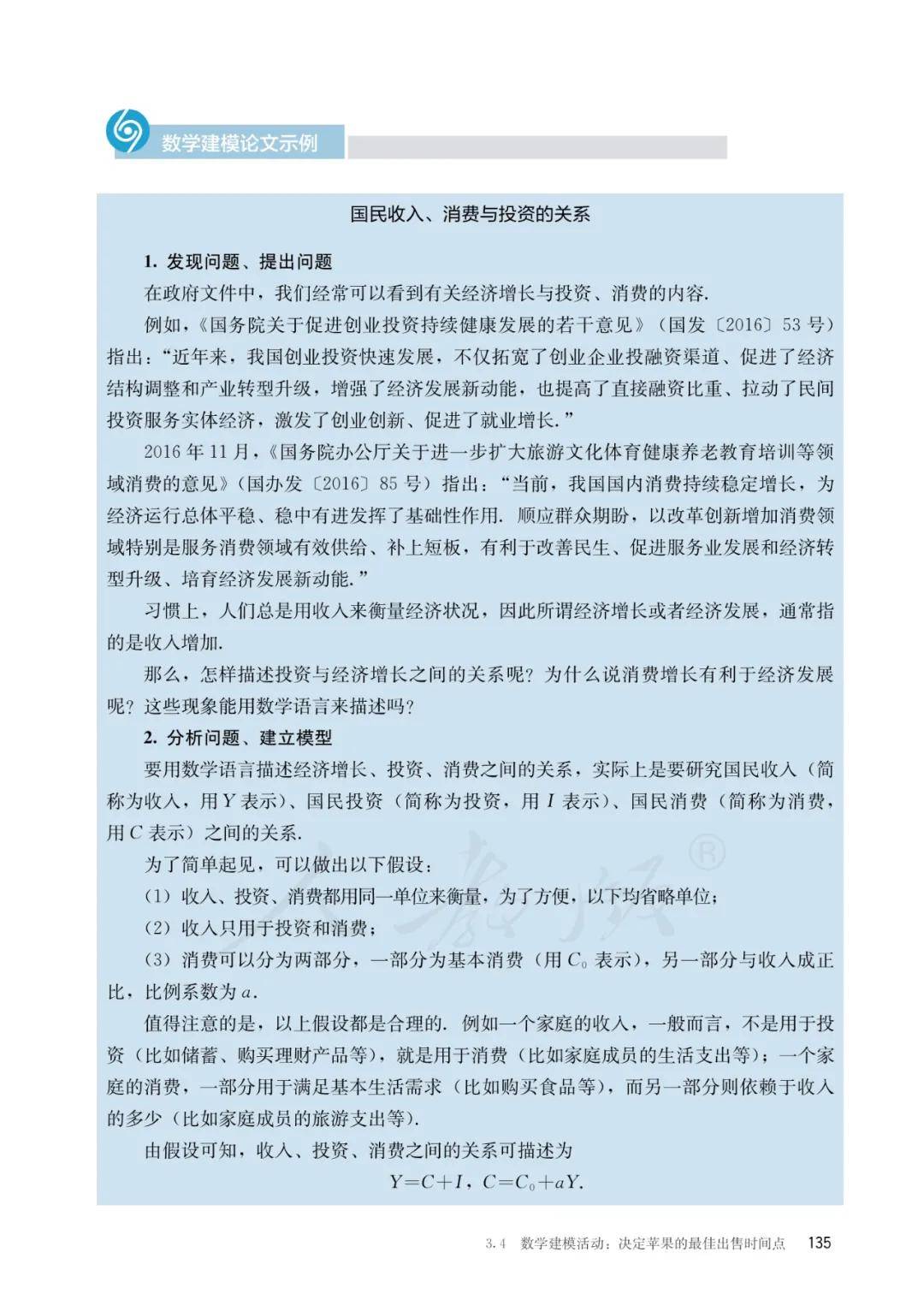
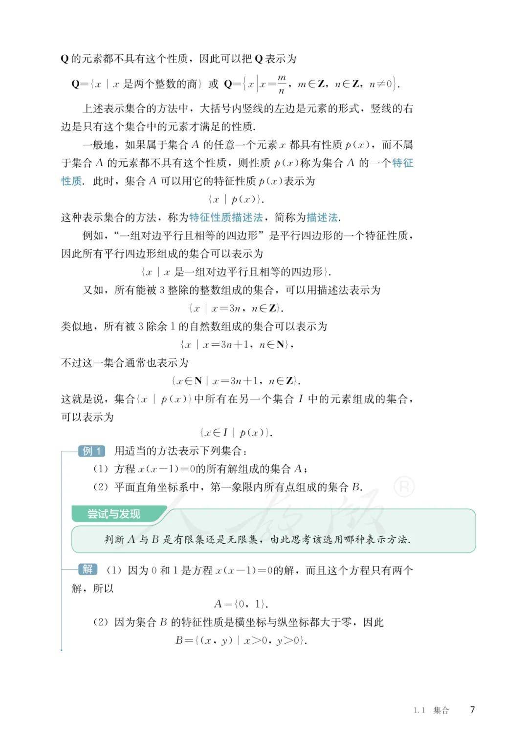
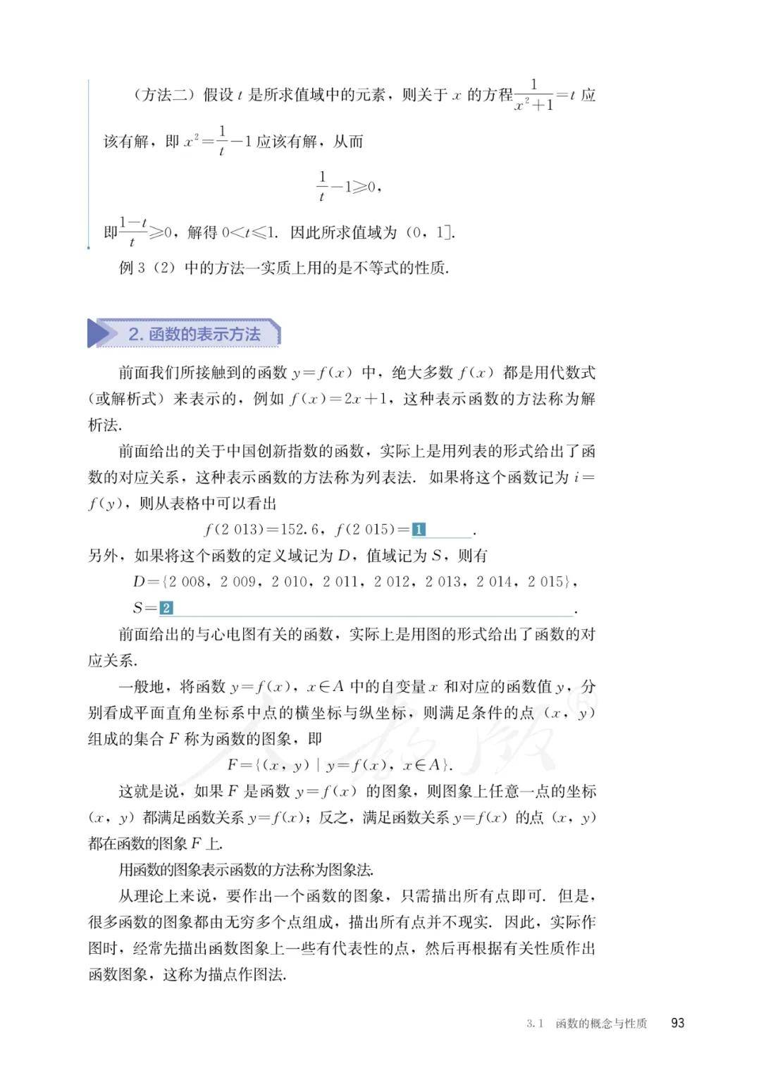
为了帮助高中生自主预习与有效复习,我们整理了2026新教材人教B版高中数学必修一电子课本,教材突出跨学科思维与实际应用能力的培养,下面以图片的形式呈现给大家,希望可以帮助到大家。

如需全套高中电子课本PDF版,请关注公众号“学霸书包”(ID:k12ziliao)回复:“电子课本

人教B版高中数学必修一电子课本在线阅读

《2026新教材人教B版高中数学必修一电子课本》就为您介绍到这里,资源来源于网络,仅为学习交流之目的进行分享,其版权均归原出版社及作者所有。

相关内容

热门资讯

积塔半导体取得热电偶套管专利,... 国家知识产权局信息显示,上海积塔半导体有限公司取得一项名为“热电偶套管”的专利,授权公告号CN223...
科创芯片ETF基金:12月3日... 证券之星消息,12月3日,科创芯片ETF基金(588290)融资买入817.99万元,融资偿还646...
专为USB3.1Gen2设计的... USB 3.1 Gen2是一种USB规范,数据传输速度提升可至速度10Gbps。与USB 3.0(即...
5分领跑暗藏危机!阿森纳2球完... 在刚刚结束的一场英超焦点战中,阿森纳主场以2-0战胜布伦特福德,进一步巩固了他们在积分榜上的领先地位...
皇冠型125℃车规型铝电解电容... 470UF75V 18*39 容值 470uF 精度 20% 额定电压 75V 电容体直径 18 电...
2025年压电速度传感器,电涡... 在工业自动化、能源电力、航空航天等关键领域,传感器的性能直接关乎设备监测的精准度和系统运行的稳定性。...
2026新教材人教B版高中数学... 为了帮助高中生自主预习与有效复习,我们整理了2026新教材人教B版高中数学必修四电子课本,教材突出跨...
2026春季新教材教科版八年级... 2026年春季初二学生部分科目将迎来新版教材,新版教材特别强调知识之间的联系和实际生活中的应用!为方...
2026春季新教材鲁科版三年级... 2026年春季三年级学生部分科目将迎来新版教材,新版教材特别强调知识之间的联系和实际生活中的应用!为...
2026新教材人教B版高中数学... 为了帮助高中生自主预习与有效复习,我们整理了2026新教材人教B版高中数学必修一电子课本,教材突出跨...