一、方案概图

二、产品介绍
IDV20E65D1XKSA1是英飞凌推出的一款基于Rapid 1技术平台的高频快速恢复硅功率二极管,专为中功率段电力电子变换中的整流、续流等核心环节设计。作为英飞凌高频二极管产品线的代表性产品,其核心技术优势在于通过优化的芯片结构设计,实现了快速反向恢复特性与低正向压降的平衡,有效解决了传统二极管在高频场景下开关损耗过高的痛点。

该器件采用PG-TO220-2封装形式(TO-220 FullPAK封装架构),相较于常规封装具备更优异的散热传导效率,可直接适配通孔插装(THT)工艺,兼容工业领域主流装配流程。同时,产品通过RoHS环保认证及无卤素认证,符合全球绿色电子制造标准,适配各类高端设备需求。其175℃的最高工作结温与-40℃的低温启动能力,使其能适应极端工况环境,在高低温波动场景下保持稳定性能,广泛适配家电、工业电源等多领域应用。用户可以通过芯智云城等Infineon分销商获取IDV20E65D1XKSA1样品与量产支持,保障研发和批量生产的供应链稳定。
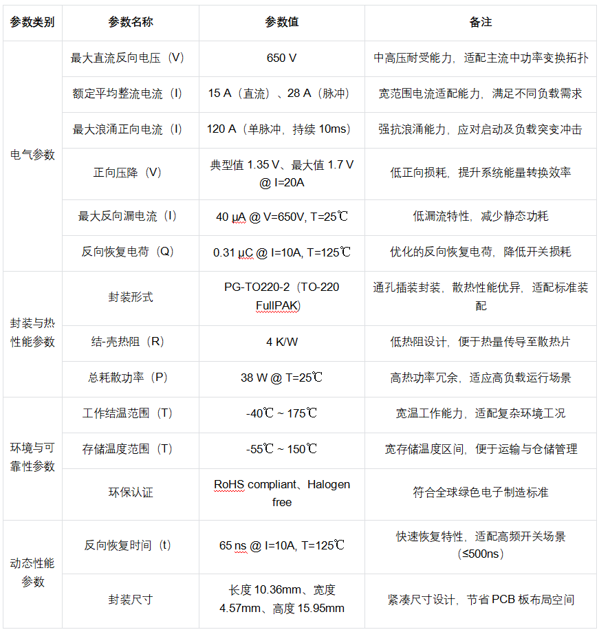
三、技术参数

四、应用场景
1. 家用空调功率因数校正(PFC)整流
在1.5匹至3匹家用及商用空调的Boost PFC电路中,IDV20E65D1XKSA1作为核心整流元件发挥关键作用。空调PFC环节需将电网交流电压整流为直流,并提升功率因数至0.95以上,器件650V的反向耐压能力可适配整流后的高压母线需求;65ns的快速恢复时间完美匹配PFC电路的高频开关频率(通常50kHz-100kHz),大幅降低反向恢复损耗,使PFC模块效率提升至98%以上。同时,120A的浪涌电流能力可应对空调压缩机启动时的冲击电流,175℃的高温工作能力适配空调外机夏季高温运行环境,保障系统稳定。
2. 服务器/台式机电源AC-DC整流桥
IDV20E65D1XKSA1适用于500W-1500W服务器电源及高端台式机电源的三相或单相整流桥模块。服务器电源需具备高效、高可靠性特点,器件低至1.35V的正向压降可减少整流环节的导通损耗,降低电源整体温升;快速恢复特性适配电源的高频变换需求,避免高频工况下的开关噪声干扰。TO-220封装的散热优势使器件可直接搭配小型散热片,在服务器机箱有限空间内实现高效散热,满足服务器24小时满负载运行的可靠性要求。此外,无卤素环保认证符合数据中心绿色节能的发展趋势。
3. UPS不间断电源续流与整流
在5kVA-20kVA UPS的AC-DC整流及逆变器续流环节中,IDV20E65D1XKSA1展现出卓越适配性。UPS在市电与电池切换过程中会产生瞬时浪涌电流,器件120A的浪涌耐受能力可确保切换过程无损坏;在逆变器续流环节,其快速恢复特性可减少续流损耗,提升UPS的逆变效率。宽工作结温范围(-40℃-175℃)使UPS可在机房低温或高温异常环境下正常工作,38W的耗散功率冗余为UPS满负载运行提供充足余量,保障数据中心等关键场景的不间断供电。
4. 电焊机二次侧整流
在200A-400A手工电弧焊、氩弧焊设备的二次侧整流电路中,IDV20E65D1XKSA1可实现焊接电流的高效整流。电焊机工作时存在频繁的负载波动,器件28A的脉冲电流能力可适配焊接过程中的峰值电流需求;低正向压降特性减少整流环节的能量损耗,使焊机输出效率提升,降低设备温升。TO-220封装的机械稳定性便于焊机内部的模块化布局,抗浪涌能力可应对焊接起弧时的瞬时电流冲击,减少焊接飞溅,提升焊接质量。
五、行业应用
1. 家用电器
IDV20E65D1XKSA1是高端白色家电电源模块的核心选型器件,重点应用于空调、洗衣机、冰箱等大功率家电的PFC整流环节。随着我国家电能效标准(如空调新一级能效)的不断升级,器件的低损耗特性成为家电企业提升产品能效的关键支撑。目前已进入美的、格力等头部家电企业的供应链体系,除空调外,还适配于滚筒洗衣机的变频驱动电源及对开门冰箱的压缩机电源模块,凭借高可靠性与绿色环保优势占据主流市场份额。
2. 工业电源与服务器
IDV20E65D1XKSA1在工业开关电源(500W-2kW)、服务器电源及电信基础设施AC-DC电源领域应用广泛。工业场景对电源的宽温适应性与可靠性要求严苛,器件-40℃-175℃的工作结温范围及强抗浪涌能力可满足工业车间、电信基站等复杂环境需求;在服务器电源领域,其高效特性适配数据中心“碳中和”目标,助力降低数据中心整体功耗。目前已被施耐德、台达等工业电源厂商及华为、浪潮等服务器厂商采用。
3. 不间断电源(UPS)行业
IDV20E65D1XKSA1适配中功率UPS(5kVA-20kVA)的整流与续流环节,涵盖数据中心、金融机房、工业控制等关键UPS应用场景。UPS行业对器件的抗冲击能力与长寿命要求极高,该器件的浪涌电流耐受能力与宽温工作特性可保障UPS在极端工况下的稳定运行;TO-220封装的成熟散热设计简化了UPS电源的散热系统设计,降低厂商研发成本。目前已进入伊顿、科士达等知名UPS企业的核心器件选型清单。
4. 焊接与切割设备
IDV20E65D1XKSA1是中功率焊接设备(200A-400A)的主流整流器件,应用于手工焊机、氩弧焊机、等离子切割机等产品。焊接设备工作环境恶劣,且存在频繁的电流冲击,器件的高脉冲电流能力与抗浪涌特性可应对焊接起弧与负载突变场景;低正向压降特性减少设备温升,延长焊机连续工作时间。目前已被唐山松下、瑞凌等焊接设备头部企业广泛采用,适配其高端民用及工业级焊接产品。
六、供应链服务
IDV20E65D1XKSA1依托Rapid 1技术平台,实现了650V耐压、65ns快速恢复、低正向压降及强抗浪涌特性的精准平衡。其PG-TO220-2封装的散热优势与环保认证特性,使其在中功率高频变换场景中具备显著竞争力。
从应用场景来看,该器件完美适配空调PFC、服务器电源、UPS及焊接设备等核心场景;从行业维度,深度契合家用电器、工业电源、UPS及焊接设备等行业的高效化、绿色化、高可靠性发展需求。
凭借英飞凌的技术背书与产品性能优势,该器件具备广阔的市场应用前景与推广价值。作为Infineon产品的现货服务商,芯智云城不仅能为客户提供稳定的IDV20E65D1XKSA1库存供应,更以深厚的行业经验和技术能力,助力客户加速产品落地,在市场竞争中占据优势地位。
如需获取相关资料,可立即查看Infineon官网或者芯智云城线上商城获取 IDV20E65D1XKSA1更多信息。