今天小编来分享一个实际项目中用NMOS控制风扇负极的开关电路。
控制端 (G 极) 连接 3.3V 单片机 IO 口:
当IO口输出高电平时,MOS管的G极电压高于S极将近3.3V,此时D极和S极导通,MOS 管导通,风扇工作。
当IO口输出低电平时,G 极电压接近 0V,MOS 管关断,风扇停止。

不过在高压电路(>36V)中,为提升安全性,通常像家用电器控制火线那样,选择控制负载的正极,这时就需要用到 PMOS 管。
PMOS 管的导通条件是 G 极电压低于 S 极一定值,但直接用单片机 IO 口驱动高电压 PMOS 会出现问题。
例如 S 极接 12V 时:
当单片机IO口输出高电平时,Vgs≈-8.7V,PMOS 导通
当单片机IO口输出低电平时,Vgs≈-12V,多数 PMOS 仍会保持导通,无法实现关断(但若S极接 3V 的话是不会有什么影响的)。
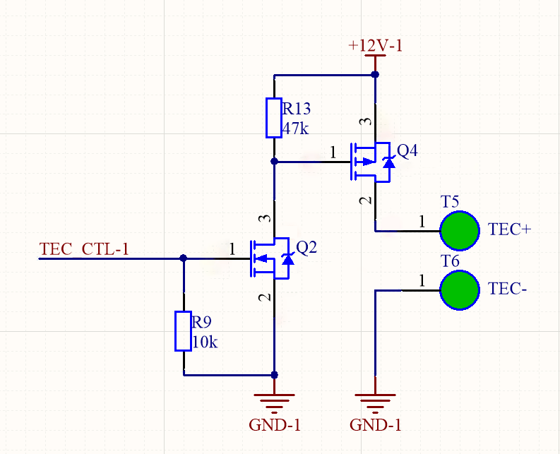
为解决这一问题,可设计 NMOS+PMOS 的两级驱动电路(也可用三极管替代 NMOS)。

以控制制冷片为例,其工作原理如下:当 NMOS 管导通时,PMOS 的 G 极被拉至地,此时 Vgs≈-12V,PMOS 导通,制冷片工作;当 NMOS 管关断时,PMOS 的 G 极被上拉至12V,此时 Vgs≈0V,PMOS关断,制冷片停止工作。
当然,PMOS管的 G 极也可通过电阻分压驱动,但从通用性来看,采用 NMOS 或三极管作为前级驱动更为合适。